Лабораторная диагностика крапивницы и ангионевротического отека: иммунологические и генетические тесты
Статья посвящена дифференциальной диагностике крапивницы и лабораторной диагностике заболеваний, входящих в дифференциальный диагноз.
Определение
Крапивница (уртикария, уртикарная сыпь) – группа заболеваний, характеризующихся развитием волдырей, ангиоотеков или того и другого вместе [1,2]. Представляет собой дерматоз (неинфекционное поражение кожи), как правило, характеризующийся быстрым появлением сильно зудящих, плоско приподнятых волдырей, сходных по виду с волдырями от ожога крапивой (от лат. urtica – крапива). Сыпь имеет различную окраску, от бледно-розовой до ярко-красной, может возникать последовательно на разных участках тела, т.е. мигрировать. Ангиоотек – диффузный отек с захватом всей дермы и подкожной жировой клетчатки и/или слизистой оболочки и подслизистого слоя.
Этиология и патогенез
Провоспалительные медиаторы активированных тучных клеток, такие как гистамин, серотонин, фактор активирующий тромбоциты, цитокины, приводят к вазодилатации, повышению проницаемости капилляров, активации чувствительных нервных волокон, выходу плазмы за пределы сосудов, привлечение клеток в место образования волдыря.
Дегрануляция тучных клеток может произойти вследствие разных механизмов активации, включая связывание иммуноглобулинов Е (IgE) с высокоаффинными рецепторами (FcεRI) на поверхности тучных клеток. В настоящее время рассматривается аутоиммунный механизм активации тучных клеток у пациентов с крапивницей. Почти у половины пациентов с хронической крапивницей определяются IgG аутоантитела против как IgE (5–10%), так и против FcεRI (35–40%). Эти IgG аутоантитела могут связать FcεRI на тучных клетках и базофилах, приводя к их активации. Помимо аутореактивных IgG возможно формирование аутореактивных IgE антител (IgE анти-TПO, IgE анти-dsDNA и ssDNA, IgE анти-IL-24 идругие), которые вызывают дегрануляцию тучных клеток и базофилов.
Еще одним звеном патогенеза крапивницы являются нарушения внутриклеточной регуляции сигнальных механизмов тучных клеток и базофилов.
Дегрануляция тучных клеток может быть вызвана компонентами комплемента, нейропептидамии неизвестными механизмами. Некоторые неиммунологические факторы, такие как тепло или холод, ряд препаратов (НПВП, противовирусные, контрастные средства, опиоиды и др.) могут привести к активации и дегрануляции тучных клеток.
Гистологически волдырь характеризуется отеком верхних и средних слоев дермы, расширением посткапиллярных венул и лимфатических сосудов. Для пораженной кожи характерен смешанный периваскулярный инфильтрат, представленный нейтрофилами или эозинофилами, макрофагами, Т-клетками, при этом сосудистая стенка не поражена. При ангиоотеке, который является симптомом заболевания, подобные изменения затрагивают глубокие слои кожи и подкожную клетчатку.
Эпидемиология
Распространенность острой крапивницы составляет 20%, среди детского населения - 2,1–6,7%, при этом острая крапивница у детей встречается чаще, чем у взрослых. Хроническая спонтанная крапивница поражает до 0,5–5% населения, женщины болеют чаще мужчин. По данным мета-анализа хроническая крапивница у взрослых в общей популяции составляет 0,7 и 1,4% соответственно, у детей до 15 лет – до 1,1%.
Классификация крапивницы
По характеру течения обычная крапивница подразделяется на острую и хроническую.
Под острой крапивницей понимают внезапное появление волдырей (каждый из которых существует не более 24 часов) продолжительностью менее 6 недель, вызванное воздействием одного или нескольких провоцирующих факторов.
Хронической крапивницей называют состояние, возникающее вследствие известных или неизвестных причин, при котором ежедневно или почти ежедневно в течение более 6 недель появляются волдыри, каждый из которых существует не более 24 часов.
Для хронической крапивницы характерно волнообразное течение без прогрессирующего ухудшения. Согласно данным литературы, продолжительность хронической спонтанной крапивницы (ХСК) у взрослых и детей значимо не отличается. Ремиссия наступает в течение года у 10-30%, в течение 3-х лет у 30-50%, после 5 лет у 40-70% пациентов. Хроническая крапивница продолжается в течение года у более 70% пациентов и у 14% сохраняется более 5 лет. Сопутствующий ангиоотек ассоциирован с длительностью заболевания. Классификация хронической крапивницы представлена в таблице 1.
Таблица 1. Классификация хронической крапивницы [1,2].
|
Хроническая спонтанная (идиопатическая) крапивница |
Индуцируемая крапивница |
|---|---|
|
|
|
Клиническая картина
Спонтанная (идиопатическая) крапивница является наиболее часто встречающейся клинической разновидностью хронической крапивницы. Клинически проявляется волдырями, которые не имеют характерной локализации и сопровождаются зудом, реже – жжением. Волдыри могут иметь тенденцию к слиянию в местах наибольшего трения одеждой или частей тела друг о друга (ягодицы, поясничная область, плечи, бедра). На лице элементы могут практически не выступать над уровнем кожи.
Рисунок 1. Крапивница на руке
В ряде случаев высыпания захватывают практически весь кожный покров и могут сопровождаться повышением температуры тела. Волдыри имеют сначала бледно-розовый цвет за счет локального расширения поверхностной сети кровеносных сосудов дермы, а затем, по мере нарастания отека в соединительной ткани и сдавления сети мелких сосудов, они, часто у детей, могут приобретать фарфорово-белый цвет. При уменьшении выраженности отека волдыри постепенно становятся розового цвета, а затем исчезают бесследно.
Таким образом, для волдыря при крапивнице характерны следующие признаки:
-
центральный отек разных размеров, почти всегда окруженный эритемой;
-
зуд, иногда ощущение жжения;
-
обратимость (волдырь исчезает бесследно в течение 1–24 часов).
Частным случаем крапивницы является ангиоотек (ранее использовались такие термины как ангиоэдема, отек Квинке, ограниченный ангионевротический отек, гигантская крапивница).
Заболевание характеризуется быстро формирующимся, обычно ограниченным, глубоким отеком кожи или слизистых оболочек. Окраска кожи в области ангиоотека более бледная, кожа плотная на ощупь, в зоне отека напряжена, при нажатии пальцем в области отека вдавление не образуется. Ангиоотек чаще развивается на одном участке кожного покрова, большей частью асимметрично. Важным клиническим симптомом, отличающим ангиоотек от крапивницы, является отсутствие зуда. Пациентов обычно беспокоит чувство распирания, реже –болезненности в области отека. В процесс вовлекаются, главным образом, хорошо растяжимые ткани, имеющие рыхлую подкожную жировую клетчатку – область век, губ, щек, мошонка, крайняя плоть, реже – конечности, живот, а также слизистые оболочки полости рта, языка, гортани.
При этом клиническая симптоматика бывает обусловлена локализацией отека. При отеке слизистой оболочки носа может быть чихание и затруднение носового дыхания. При поражении губ и языка отмечается резкое асимметричное увеличение их размеров, нарушается речь. При формировании отека в области гортани возникает осиплость голоса, вплоть до афонии, обусловленная отеком голосовых связок, затруднение дыхания вплоть до асфиксии.
Ангиоотек может сохраняться в течение нескольких часов, в некоторых случаях до 72 часов. При рецидивах нередко поражаются те же анатомические локализации
Таким образом, ангиоотек характеризуется следующими признаками:
-
быстроразвивающийся отек глубоких слоев дермы, подкожной клетчатки и подслизистого слоя;
-
чувство распирания и болезненности чаще, чем зуд;
-
возможное отсутствие эритемы;
-
разрешение в срок до 72 часов.
Рисунок 2. Ангиоотёк верхней губы
Лабораторная и инструментальная диагностика при крапивнице
Спектр диагностики, кроме рутинных методов обследования, диктуется клинической ситуацией и анамнезом пациента.
Таблица 2. Объем обследования при крапивнице
|
Тест |
Показания |
|---|---|
|
Базовое обследование; диагностика аллергической реакции (базофилы, эозинофилы), паразитарной инвазии (эозинофилы); системной воспалительной реакции (СОЭ, уровень лейкоцитов) |
|
|
Исключение патологии печени |
|
|
Глюкоза, гликированный гемоглобин |
Исключение сахарного диабета |
|
Исключение системной воспалительной реакции |
|
|
Диагностика аллергической реакции и паразитарной инвазии, диагностика IgE-опосредованного ангиоотека |
|
|
Более чем у 10% пациентов с хронической спонтанной крапивницой заболевание ассоциировано с аутоиммунным тиреоидитом |
|
|
Тесты для исключения паразитарной инвазии |
Крапивницу могут вызывать: 1) бактериальные инфекции: инфекции мочевыводящих путей, стоматологические инфекции, Helicobacter pylori, Mycoplasma pneumonia; 2) вирусные инфекции (пикорнавирус, энтеровирусы, коронавирус, респираторно-синцитиальный вирус, гепатит В или С, ВИЧ); 3) паразитарные инфекции (Ancylostoma, Strongyloides, Schistosoma mansoni, Anisakis simplex, Blastocystis hominis). |
|
Тесты для исключения прочей инфекции, в том числе вирусной
|
|
|
Инфекция H. pylori может приводить к развитию крапивницы |
|
|
Антинуклеарный фактор на клеточной линии HEp-2 с определением 6 типов свечения |
Исключение аутоиммунных заболеваний, в т.ч. системной красной волчанки, ревматоидного артрита, синдрома Шегрена |
|
Исследование уровня ингибитора C1-эстеразы (С1-INH) и функциональной активности С1-INH |
Диагностика наследственного ангиоотека, дифференциальная диагностика НАО I/II |
|
Диагностика гипокомплементемического уртикарного васкулита, наследственного ангиоотёка, скрининг системных заболеваний соединительной ткани. |
|
|
Диагностика приобретенного ангиоотека, гипокомплементемического уртикарного васкулита; |
|
|
Диагностика аутовоспалительных заболеваний, болезни Стилла взрослых |
|
|
Диагностика аутовоспалительных заболеваний, болезни Стилла взрослых |
|
|
Диагностика криопирин-ассоциированных периодических синдромов |
|
|
Молекулярно-генетическая диагностика врожденного ангионевротического отека (ген SERPING1) |
Подтверждающий генетический тест для диагностики наследственного ангиоотёка, особенно у детей до 1 года |
|
Исключение буллезного пемфигоида (пребуллезная стадия может быть похожа на крапивницу) |
|
|
Исключение парапротеинемических гемобластозов и синдрома Шницлера |
|
|
Диагностика мастоцитоза, синдрома активации тучных клеток, анафилаксии |
|
|
Диагностика системного мастоцитоза (выявление в крови); диагностика кожного мастоцитоза (выявление патогенного варианта в биоптате кожи) |
|
| Определение концентрации гистамина, количественно | Диагностика анафилаксии (в комплексе с другими тестами); Диагностика мастоцитоза (в комплексе с другими тестами); Диагностика карциноидного синдрома при нейроэндокринных опухолях легких и желудка |
|
Хромогранин А в сыворотке крови |
Маркер нейроэндокринных опухолей, исследование проводится при подозрении на карциноидный синдром |
|
5-гидроксииндолуксусная кислота (5-ГИУК) в суточной моче |
Подозрение на карциноидный синдром |
|
Диагностика клещевого боррелиоза (болезни Лайма) |
|
|
Биопсия кожи |
Дифференциальная диагностика дерматозов |
|
Провокационные тесты (подробное описание см. ниже) |
Диагностики вариантов хронической индуцированной крапивницы |
При наличии показаний рекомендуется рассмотреть возможность и целесообразность проведения провокационных тестов для диагностики вариантов хронической индуцированной крапивницы:
-
холодовой провокационный тест для диагностики холодовой крапивницы
-
провокационный тест с давлением для диагностики замедленной крапивницы от давления
-
тепловой провокационный тест для диагностики тепловой крапивницы
-
провокационный тест с ультрафиолетовым излучением и видимым светом для диагностики солнечной крапивницы
-
провокационный тест для диагностики дермографической крапивницы
-
провокационный тест для диагностики аквагенной крапивницы
-
провокационный тест для диагностики холинергической крапивницы
Дифференциальная диагностика крапивницы
При наличии у пациента кожных высыпаний по типу крапивницы зачастую требуется проведение дифференциальной диагностики. Хотя при наличии типичных кожных высыпаний острая и хроническая крапивница являются наиболее распространенными диагнозами, дифференциальный диагноз включает в себя множество других состояний (см. ниже). Несмотря на то, что на долю т. н. других причин хронической крапивницы приходится менее 10% случаев, следует помнить, что ХК может быть проявлением потенциально опасных заболеваний внутренних органов, в связи с чем пациенты с рецидивирующими уртикарными высыпаниями нуждаются в тщательном обследовании.
Дифференциальную диагностику стоит проводить с учётом возраста, пола пациента и частоты распространенности заболеваний, включающих крапивницу/ангиоотек в качестве одного из симптомов или имеющих похожие симптомы.
1. Заболевания, встречающиеся в любом возрасте
|
Заболевание |
Возраст дебюта |
Специфическая диагностика |
|---|---|---|
|
Фиксированные лекарственные высыпания |
Любой возраст |
Отсутствует; принципиальное значение имеет анамнез приёма лекарственных препаратов |
|
Синдром активации тучных клеток |
Любой возраст, средний возраст дебюта – 9 лет (от 0 до 88 лет). |
|
|
Наследственный ангиоотёк |
Любой возраст. Характерен дебют заболевания в первой или второй декаде жизни, однако возможно более позднее появление первых симптомов вплоть до пожилого возраста |
Исследование уровня ингибитора C1-эстеразы (С1-INH) и функциональной активности С1-INH; молекулярно-генетическая диагностика врожденного ангионевротического отека (ген SERPING1) |
|
Клещевой боррелиоз (болезнь Лайма) |
Любой возраст |
1.1. Фиксированные лекарственные высыпания
Являются проявлением токсидермии. Характеризуются возникновением высыпаний с одной и той же локализацией при повторном применении причинно-значимого лекарственного средства. Причинами фиксированных высыпаний могут быть НПВП, сульфаниламиды и другие препараты. Трудности в дифференциальной диагностике с крапивницей нередко обусловлены эволюцией кожных элементов при фиксированных лекарственных высыпаниях, которые на разных этапах могут напоминать уртикарные. Начальные элементы представлены пятнами темно-красного цвета с синюшным оттенком, которые способны прогрессировать в папулу или бляшку, иногда приводят к образованию пузыря. По мере разрешения высыпаний центр кожных элементов становится сероватого цвета, и регресс высыпаний происходит от центра к периферии с формированием гиперпигментации. При разрешении элементы приобретают коричневую окраску и форму колец и гирлянд и могут напоминать уртикарные элементы. Высыпания сопровождаются зудом и жжением и способны персистировать до трех недель. При дифференциальной диагностике ведущее значение отводится сбору фармакологического анамнеза и тщательному физикальному обследованию.
Рисунок 3. Фиксированные лекарственные высыпания (источник: DermWeb)
1.2. Синдром активации тучных клеток.
Синдром активации тучных клеток (САТК, mast cell activation syndrome, MCAS) является тяжелым рецидивирующим заболеванием, зачастую требующим стационарного лечения, в клинической картине которого присутствуют признаки анафилаксии. Термин «синдром активации тучных клеток» описывает состояние, которое, по данным Академии аллергии, астмы и иммунологии США (AAAAI), «проявляется спонтанными эпизодическими признаками и симптомами системной анафилаксии, одновременно поражающей как минимум две системы органов и возникающей в результате секреции медиаторов тучных клеток».
Проявления синдрома активации тучных клеток часто сходны с таковыми у пациентов с системным мастоцитозом. Основные симптомы, на которые следует обратить внимание, включают:
-
Кожные реакции (крапивница, зуд, покраснение)
-
Респираторные проявления (заложенность носа, затрудненное дыхание, кашель, свистящие хрипы)
- Симптомы со стороны пищеварительной системы (тошнота, рвота, диарея, боли в животе)
-
Симптомы со стороны сердечно-сосудистой системы (тахикардия, гипотензия, головокружения, обмороки)
-
Общие симптомы (приливы жара, усталость, головные боли)
При сочетании крапивницы и приступов внезапной гиперемии лица и верхней половины туловища дифференциально-диагностические мероприятия должны быть направлены на исключение анафилаксии, системного мастоцитоза, синдрома активации тучных клеток и карциноидного синдрома.
Консенсусная группа Европы и США [3] установила критерии диагностики САТК:
1. Эпизодическое (рецидивирующее) появление типичных системных симптомов, которые вызываются медиаторами тучных клеток и затрагивают как минимум 2 системы органов;
2. Увеличение медиаторов тучных клеток, предпочтительно уровня триптазы в сыворотке крови, которое рассчитывается по формуле: повышение на 20% по сравнению с индивидуальным исходным уровнем плюс 2 нг/мл триптазы, полученное в течение 3-4 часов после реакции;
3. Существенный ответ на препараты, которые либо нацелены на медиаторы, происходящие из ТК, либо на их эффекты (например, блокаторы гистаминовых рецепторов) и/или подавляют активацию ТК
Синдром моноклональной активации тучных клеток характеризуется:
1. симптомами, обусловленными высвобождением медиаторов тучных клеток (уртикарная сыпь, рецидивирующие анафилактические эпизоды с гипотензией и обмороками, возникающие без видимых причин (идиопатическая анафилаксия) или после ужаления перепончатокрылых насекомых);
2. клональностью тучных клеток, доказанной путем выявления аберрантной популяции тучных клеток, экспрессирующих CD2/CD25, при биопсии костного мозга выявляется аберрация D816V в гене c-KIT.
Между тем у пациентов с синдромом моноклональной активации тучных клеток не увеличено количество реактивных тучных клеток и не повышена пролиферация тучных клеток. Такие пациенты не соответствуют диагностическим критериям для системного мастоцитоза.
Рисунок 4. Сыпь при синдроме активации тучных клеток
1.3. Наследственный ангиоотёк
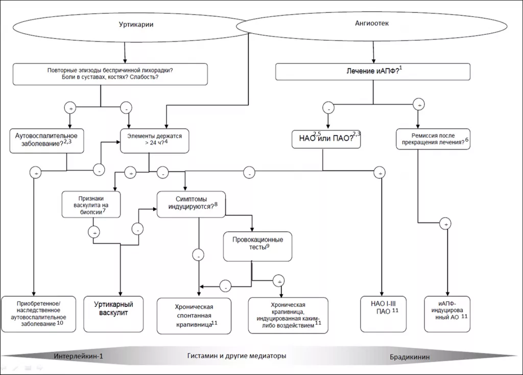
Ангиоотек является одним из проявлений крапивницы, по механизму возникновения относится к брадикинин-опосредованными ангиоотеками.
Наследственный ангиоотёк (НАО, устаревшее название – наследственный ангионевротический отёк) – редкое, потенциально жизнеугрожающее генетически детерминированное заболевание, проявляющееся в виде отёков кожи и слизистых/подслизистых оболочек, возникающих под воздействием брадикинина [4]. Характерными особенностями отёков при НАО являются отсутствие зуда, гиперемии кожи, сопутствующей крапивницы, а также отсутствие эффекта от лечения системными глюкокортикостероидами и системными антигистаминными препаратами. Склонен к рецидивированию. Наиболее частой причиной НАО является дефицит С1-ING, выделяют две формы:
-
НАО I типа обусловлен снижением количества и функциональной активности С1-INH в плазме, которые составляют менее 50% от нормы (85% всех случаев НАО)
-
НАО II типа обусловлен снижением функциональной активности С1-INH более чем на 50% от нормы, при этом уровень С1-INH сохраняется в пределах нормы или повышен (15% всех случаев НАО)
К наиболее частым клиническим проявлениям заболевания относятся:
1. Рецидивирующие периферические ангиоотёки – наиболее частое клиническое проявление заболевания, встречающееся практически у 100% пациентов с НАО.
Рисунок 5. Наследственный ангиоотёк лица и рук у разных пациенток [5]
2. Абдоминальные атаки – второй по частоте симптом, встречающийся у пациентов с НАО (более 80%).
3. Ангиоотёки, способные привести к асфиксии (жизнеугрожающие АО): АО гортани, языка, связочного аппарата и небной занавески.
В соответствии с рекомендациями WAO/EACCI 2017 г. и ремомендациями МЗ РФ, всем пациентам с подозрением на наследственный ангионевротический отёк, необходимо проводит тестирование на C1-INH (количественное определение + функциональная активность) и уровень С4 фактора комплемента:
НАО I типа диагностируется в случае, когда уровень С1-INH и уровень его функциональной активности составляют менее 50% от нормы. НАО II типа диагностируется при выявлении снижения функциональной активности С1-INH более чем на 50% от нормы при отсутствии диагностически значимого снижения уровня С1-INH. Необходимо проведение подтверждающих исследований с интервалом не менее чем в 1 месяц.
У пациентов с НАО I и II типов отмечается снижение С4 компонента комплемента, уровень С3 и С50 при НАО обычно нормальный.
Подтверждающим тестом для диагностики НАО является генетическое исследование:
Данное исследование не является рутинным и показано для постановки диагноза НАО I или II только в следующих случаях: 1) при расхождении клинических и лабораторных данных; 2) детям до 1 года, у которых есть клинические признаки НАО и/или есть семейный анамнез НАО, для ранней постановки диагноза.
В норме у детей до 1 года уровни С1-INH и его функциональной активности значительно ниже, чем у взрослых, поэтому использование этих показателей у детей до года с целью диагностики НАО неинформативно, показано генетическое тестирование.
1.4. Боррелиоз (болезнь Лайма).
Ранняя локализованная форма клещевого боррелиоза (болезнь Лайма) способна манифестировать мигрирующей эритемой, которую необходимо дифференцировать от крапивницы. Мигрирующая эритема может сопровождаться зудом или жжением. На ранней стадии клещевого боррелиоза у пациентов наблюдаются невыраженный интоксикационный синдром, катаральные явления и увеличение региональных лимфатических узлов, близких к входным воротам инфекции. При диагностике болезни Лайма анамнестические данные могут указывать на факт пребывания в эпидемиологически опасных зонах. При мигрирующей эритеме гистологическая картина в биопсийном материале представлена поверхностными или диффузными лимфоцитарными инфильтратами с привлечением плазматических клеток и может иметь некоторое сходство с гистологическими изменениями при крапивнице. Нередко мигрирующая эритема остается нераспознанной, что приводит к ошибочным диагнозам.
В качестве диагностики рекомендуется определение антител к антигенам Borrelia spp. методом иммуноблоттинга. Методика выявляет антитела классов IgG и IgM, обладает высокой специфичностью (98 %) и чувствительностью (95 %) и является более точным по сравнению с ИФА. Ранняя диагностика болезни Лайма и адекватная антибиотикотерапия имеют решающее значение для предупреждения рецидивов и поздних осложнений заболевания.
Рисунок 6. Мигрирующая эритема при боррелиозе [9]
2. Заболевания, встречающиеся в педиатрической практике (новорожденные, дети, подростки)
|
Заболевание |
Возраст дебюта |
Специфическая диагностика |
|---|---|---|
|
Экзантема, вызванная энтеровирусной (ECHО-вирусы и вирусы Коксаки) и парвовирусной инфекциями. |
Детский возраст |
Инфекционная диагностика (серология, ПЦР) |
|
NLRP3 (криопирин)-ассоциированные периодические синдромы |
Первые месяцы жизни |
|
|
NLRP12-ассоциированный периодический синдром |
Первые месяцы жизни |
Выявление патогенных вариантов в гене NLRP12 |
|
Пигментная крапивница (пятнисто-папулезный кожный мастоцитоз) |
Чаще в детском возрасте (манифестация до года в 80% случаев) |
Определение мутаций c-KIT (чаще всего D816V в экзоне 17) в биоптатах пораженной кожи |
|
Многоморфная эритема |
У пациентов всех возрастов, но чаще – у подростков и молодых людей. В детском возрасте встречается нечасто (20% случаев). |
Отсутствует |
Дифференциальная диагностика крапивницы у детей может быть затруднительна. Боль и жжение не являются типичными симптомами при крапивнице, однако могут присутствовать при выраженной клинической картине, когда имеют место интенсивный отек мягких тканей, периваскулярный инфильтрат в местах уртикарных элементов. В таких случаях высыпания, напротив, могут не отличаться красным или розовым оттенком, а иметь более бледный цвет за счет сдавления сосудов дермы. В ряде случаев при острой крапивнице имеет место отек мягких тканей вокруг суставов, появление которого обусловлено наличием вокруг сустава выраженных уртикарных сливных элементов. При этом могут отмечаться болезненность мягких тканей при пальпации без ограничения объема пассивных движений. Вместе с тем редко, но встречаются островоспалительные изменения суставов при крапивнице. Однако этот симптом в обязательном порядке требует исключения системного заболевания.
Помимо вышеперечисленных заболеваний, следует помнить, что у детей на фоне острой инфекции могут возникать характерная для конкретного заболевания экзантема, а также острая крапивница, триггером которой могут быть лекарства, гомеопатические препараты или средства народной медицины на растительной основе.
2.1. Инфекционная экзантема у детей
Дифференциальный диагноз у детей проводится с экзантемой, вызванной энтеровирусной (ECHО-вирусы и вирусы Коксаки) и парвовирусной инфекциями [1].
Энтеровирусная экзантема вызывается вирусами ECHO (типы 1–9, 11, 12, 14, 16, 18, 19, 25, 30, 32), Коксаки А (серотипы 4–6, 9, 16) и В 5, энтеровирусами 71 типа. Симптоматика зависит от этиологии, однако всегда регистрируются распространённые кожные высыпания на фоне синдрома общей инфекционной интоксикации. Чаще болеют дети в возрасте до 5 лет. Инкубационный период длится 3–6 дней. В зависимости от этиологии выделяют три разновидности заболевания: кореподобную экзантему, розеолёзную экзантему (бостонская экзантема, эпидемическая экзантема), генерализованную энтеровирусную экзантему. Кореподобная экзантема характерна для детей раннего возраста и начинается с выраженной интоксикации, подъема температуры тела до фебрильных цифр, возможны тошнота, рвота, боли в животе и жидкий стул. На фоне лихорадки или сразу после снижения температуры одномоментно появляются распространенные кореподобные высыпания. Сыпь локализуется на коже лица, туловища, реже – верхних и нижних конечностей, может быть представлена округлыми воспалительными пятнами розово-красного цвета или носит пятнисто-папулезный характер, иногда появляется геморрагический компонент, размеры элементов редко превышают 3 мм в диаметре. Высыпания сохраняются 1–3 дня и бесследно исчезают. Розеолёзная экзантема (бостонская болезнь) начинается также остро с фебрильной лихорадки, которая длится 1–3 дня и затем резко исчезает [7].
Рисунок 7. Энтеровирусная экзантема: кореподобная пятнисто-папулёзная сыпь на лице (слева), пятнисто-папулёзные высыпания на боковой поверхности туловища (справа) [7]
Парвовирусная инфекция - это заболевание, вызываемое парвовирусом В 19 (PVB 19), которое чаще регистрируется у детей и характеризуется синдромом общей инфекционной интоксикации, экзантемой, иногда сопровождается развитием транзиторного апластического криза. Выделяют 2 клинические формы заболевания: инфекционную эритему и папулопурпурозный синдром перчаток и носков.
Инфекционная эритема (эритема Тшамера, «пятая болезнь») – это наиболее частая форма парвовирусной инфекции, для которой характерно появление симптомов ОРВИ и/или признаков острой кишечной инфекции вместе со специфической экзантемой в виде эритемы лица (симптом «пощёчины») и «кружевной» сыпи на теле и конечностях. Чаще болеют дети в возрасте 4–11 лет. Отличительный признак — симптом «нашлепанных щек». Заболевание передается с помощью воздушно-капельного, контактного, вертикального (в 17–33% случаях) механизмов передачи. Инкубационный период составляет 5–14 дней (может удлиняться до 21 дня). Болезнь обычно начинается с продромальных явлений, проявляющихся интоксикацией и катаром верхних дыхательных путей (субфебрильной лихорадкой, миалгиями, головной болью, заложенностью носа, першением в горле) или симптомами острой кишечной инфекции (тошнота, рвота, диарея). Через 2–5 дней появляется экзантема в виде эритемы щёк (симптом «пощёчины» и «сетчатые» или «кружевные» высыпания на туловище и конечностях, которые иногда имеют тенденцию к слиянию. Сыпь может сопровождаться лёгким зудом, сохраняется от нескольких дней до 3 недель (иногда дольше). Регресс начинается с появления «просветлений» в центре каждого элемента, разрешается экзантема бесследно. Особенностью данного заболевания является возобновление высыпаний при воздействии неспецифических факторов (солнечного света, эмоционального стресса, изменения температуры воздуха, тяжелых физических нагрузок). Присутствует тенденция к поражению мелких и средних суставов конечностей (мелкие суставы кисти, запястья, коленные суставы, лодыжки). Артропатия может наблюдаться и без сопутствующей экзантемы. Деструкция и деформация суставов не развивается [7].
Рисунок 8. Эритема Тшамера при парвовирусной инфекции: симптом «пощёчины» (слева), сетчатые высыпания на бёдрах (справа) [7]
2.2. Криопирин-ассоциированные периодические синдромы
У пациентов с рецидивирующей крапивницей в анамнезе, ассоциированной с признаками системного воспаления, включая лихорадку и повышенные сывороточные маркеры воспаления (СРБ, сывороточный амилоид А, лейкоцитоз и отрицательные тесты на системные заболевания соединительной ткани), следует подозревать аутовоспалительные заболевания, такие как криопирин-ассоциированные периодические синдромы (CAPS) и NLRP12 -ассоциированный периодический синдром (семейная холодовая крапивница II типа).
Аутовоспалительные заболевания (АВЗ) или аутовоспалительные синдромы (АВС) – это группа заболеваний, характеризующихся немотивированными приступами системного воспаления, проявляющегося полиморфной клинической симптоматикой, которая может включать лихорадку, сыпь, артриты, серозиты, поражение ЦНС и другие симптомы при отсутствии аутоиммунных и инфекционных причин. Данный термин объединяет ряд преимущественно наследственных заболеваний, вызванных мутациями генов, кодирующих белки, которые играют ключевую роль в регуляции врождённого иммунного ответа и воспалительной реакции. Большинство этих заболеваний дебютируют в первые месяцы и годы жизни. Более подробную информацию об аутовоспалительных заболеваниях можно прочесть в специальной статье на нашем сайте.
(Cryopyrin-Аssociated Рeriodic Syndromes, CAPS, криопиринопатии) – наследственные моногенные аутовоспалительные заболевания, характеризующиеся хроническим рецидивирующим течением, лихорадкой, рецидивирующими кожными высыпаниями по типу крапивницы, офтальмологической патологией (конъюнктивит, увеит), широким спектром поражения суставов – от артралгий до персистирующего артрита, вовлечением центральной и периферической нервной системы, в некоторых случаях - развитием нейросенсорной тугоухости, амилоидоза (у 20-40% больных) и почечной недостаточности [8].

Рисунок 9. Уртикарная сыпь, характерная для криопирин-ассоциированных синдромов [9]
Известны 3 формы CAPS, которые представляют собой различные по степени тяжести клинические варианты одного заболевания:
1) семейный холодовой аутовоспалительный синдром / семейная холодовая крапивница (Familial Cold Autoinflammatory Syndrome/Familial Cold Urticaria, FCAS/FCU)
2) синдром Макл–Уэлса (Muckle–Wells Syndrome, MWS)
3) хронический младенческий нервно-кожно-суставной синдром/ младенческое мультисистемное воспалительное заболевание (Chronic Infantile Onset Neurologic Cutneous Articular/Neonatal Onset Multisystem Inflammatory Disease – CINCA/NOMID)
FCAS, MWS и CINCA/NOMID были описаны в разное время и ранее считались самостоятельными нозологическими единицами. Однако, после того, как были выявлены общие патогенетические механизмы и генетическая основа этих заболеваний, их объединили в одну группу – криопиринопатии. При этом FCAS – легкая форма с благоприятным прогнозом, MWS протекает тяжелее с возможностью развития необратимых изменений в некоторых органах (тугоухость, амилоидоз), а CINCA/NOMID – наиболее тяжелый вариант при котором устойчивое воспаление быстро приводит к необратимым изменениям в большинстве органов и систем организма.
Распространенность CAPS в зависимости от варианта и региона проживания различается, но в целом составляет 1– 3 случая на 1 000 000. Криопиринопатии обусловлены мутациями гена NLRP3, кодирующего криопирин, наследуются по аутосомно-доминантному типу
Клиническая картина
Для всех криопиринопатий характерно:
раннее начало (на первом году жизни, иногда – позже);
наличие рецидивирующей или постоянной лихорадки, уртикариаподобной сыпи, поражения суставов различной степени, конъюнктивита и головной боли;
сыпь – наиболее ранний и постоянный признак криопиринопатий. У большинства пациентов сыпь появляется уже при рождении или вскоре после него. В некоторых случаях MWS и FCAS сыпь может появиться в более позднем возрасте. Макулопапулярная, напоминающая крапивницу, сыпь покрывает все тело и усиливается в периоды воспалительных атак.
Семейный холодовой аутовоспалительный синдром (FCAS/FCU)
Характеризуется появлением сыпи, артралгий, конъюнктивита и лихорадки после воздействия холода. FCAS отличается от других наследственных синдромов периодической лихорадки наличием четкого провоцирующего фактора – холода, ранним началом (обычно до шестимесячного возраста) и небольшой продолжительностью эпизодов – менее 24 часов. У одних пациентов симптомы появляются после серьезного переохлаждения (например, в холодные ветреные дни), а у других – после совсем незначительных воздействий (употребление холодной пищи или напитков, плавание, пребывание вблизи кондиционера). Симптомы появляются через 1–2 часа после воздействия холода. Средняя длительность приступа – 12 часов (от 30 минут до 72 часов), у 94% пациентов большинство приступов заканчивается менее чем за 24 часа. Случаи амилоидоза при FCAS исключительно редки (2–4%).
Синдром Макл–Уэлса (MWS)
Это более тяжелый вариант криопиринопатии, при котором помимо сыпи, лихорадки и конъюнктивита, в период воспалительных атак отмечается артрит и боль в животе. У части пациентов с возрастом развивается сенсорная тугоухость. Воспалительные атаки при синдроме Макл–Уэлса длятся 24–72 часа и чаще всего провоцируются холодом, сыростью, стрессом, физическими нагрузками или неизвестными факторами. При этом связь приступов с воздействием холода не так очевидна, как при FCAS. Суставной синдром при MWS может варьировать от непродолжительных артралгий до полиартритов с вовлечением, как правило, крупных суставов. Нейросенсорная тугоухость развивается у 50–70% пациентов, обычно в подростковом возрасте. После нескольких лет заболевания у 20–40% больных MWS развивается системный амилоидоз.
Хронический младенческий нервно-кожно-суставной синдром/ младенческое мультисистемное воспалительное заболевание (CINCA/NOMID)
Это наиболее тяжелая форма криопиринопатий, характеризующаяся персистирующим выраженным воспалением с поражением кожи, костей, суставов и ЦНС. CINCA/NOMID дебютирует и протекает независимо от провоцирующих факторов.
В отличие от других синдромов периодической лихорадки, при синдроме CINCA/NOMID лихорадка присутствует практически ежедневно, нередко с первых дней жизни, или же могут отмечаться непродолжительные, но очень частые эпизоды лихорадки. Также постоянным симптомом является уртикароподобная сыпь, которая может менять локализацию, быть более или менее выраженной, но присутствует практически все время от начала заболевания.
Поражение ЦНС у пациентов с синдромом CINCA/NOMID характеризуется развитием хронического асептического менингита, вызванного нейтрофильной инфильтрацией мозговых оболочек, который проявляется, в первую очередь, головными болями и раздражительностью. В дальнейшем присоединяются симптомы повышения внутричерепного давления (отек дисков зрительных нервов, наружная и внутренняя гидроцефалия, атрофия мозга). У 75% детей с синдромом CINCA/NOMID формируется нейросенсорная тугоухость. Нередко дети отстают в умственном развитии и страдают от симптоматической эпилепсии.
Стойкие изменения суставов появляются в течение первых лет жизни в виде полиартрита с симметричным поражением крупных суставов. Характерен усиленный рост метафизов и эпифизов длинных трубчатых костей, надколенника, а также ускорение оссификации ядер окостенения, что приводит к серьезным деформациям и контрактурам в конечностях, нарушению их функции и болевому синдрому.
Поражение глаз при синдроме CINCA/NOMID характеризуется конъюнктивитом, передним (50%) или задним (20%) увеитом, атрофией зрительного нерва (25%).
Больные имеют дизморфические особенности: седловидную переносицу, макроцефалию, нависающий лоб, низкий рост с короткими утолщенными конечностями. Нередко определяется увеличение лимфатических узлов и селезенки.
АА-амилоидоз является основным осложнением и причиной гибели пациентов; у 20% 15 больных он развивается к 20 годам.
Лабораторная диагностика криопиринопатий
В период воспалительных атак
в крови повышаются уровни острофазовых показателей (лейкоциты, СОЭ, СРБ),
тогда как аутоантитела (РФ, АНФ и др.) отсутствуют. При синдроме CINCA/NOMID
может также отмечаться анемия, повышение уровня эозинофилов в крови
и спинномозговой жидкости, гиперглобулинемия. Отмечается повышение IL-18 и кальпротектина
(S100 A8/A9) в сыворотке крови. Золотым стандартом является генетическое
исследование, подтверждающее наличие патогенных
вариантов в гене NLRP3.
Постановка диагноза осуществляется на основании клинических
диагностических/классификационных критериев криопиринопатий (CAPS) Eurofever/PRINTO
Тем не менее, у 40% пациентов с классической клинической картиной криопиринопатий не выявляется типичных аберраций в гене NLRP3. Следует помнить, что семейная холодовая крапивница – гетерогенный симптомокомплекс, который может реализовываться в результате наличия патогенных вариантов в нескольких генах – NLRP3, NLRC4, NLRP12 и PLCG2.
2.3. NLRP12-ассоциированный периодический синдром [семейная холодовая крапивница II типа или семейный холодовой аутовоспалительный синдром 2-го типа (FCAS2)]
NLRP12-ассоциированный периодический синдром является второй по распространенности причиной развития симптомокомплекса семейной холодовой крапивницы после мутаций в гене NLRP3. Это сравнительно редкое, но, как правило, нетяжелое АВЗ.
Белок NLRP12 имеет пириновый домен, при помощи которого он связывается с аналогичным пириновым доменом белка ASC, что приводит к активации фермента каспаза 1 (конвертаза ИЛ1β), превращающего неактивную молекулу проИЛ1β в активную форму. Исходя из этой концепции, с точки зрения молекулярной биологии, белок NLRP12 является типичным провоспалительным протеином, активирующим каспазу 1, подобно белку NLPR3, нарушения функциональной активности которого приводят к развитию криопирин-ассоциированных периодических синдромов.
Заболевание дебютирует в первые дни/месяцы жизни и проявляется рецидивирующей лихорадкой, артралгиями, миалгиями и уртикарной сыпью.
В связи со схожестью клинической картины у пациентов с мутацией в гене NLRP12 с таковой у пациентов с семейной холодовой крапивницей предложено называть это заболевание семейной холодовой крапивницей II типа. В одних случаях NLRP12-периодический синдром по клинической картине напоминает семейную холодовую крапивницу, при наличии определенных мутации – MWS. В других случаях он имеет черты недифференцированного аутовоспалительного синдрома. Поиск мутаций в гене NLRP12 следует проводить у пациентов с клинической картиной семейной холодовой крапивницы и синдрома MWS, не имеющих мутаций в гене NLRP3, а также во всех остальных случаях неклассического течения АВЗ [10, 11].

Рисунок 10. Сыпь у пациента с NLRP12-ассоциированным периодическим синдром (источник: Autoinflammatory Alliance)
2.4. Пигментная крапивница.
Пигментная крапивница (также известная как пятнисто-папулезный кожный мастоцитоз, ППКМ) – наиболее распространенная форма кожного мастоцитоза. Пигментная крапивница характеризуется красно-коричневыми пятнами и папулами, при потирании которых формируется волдырь (положительный симптом Унны-Дарье). В типичных ситуациях диагноз не вызывает затруднений у опытных специалистов, тем не менее в ряде клинических случаев возникает необходимость в дифференциальной диагностике. У некоторых пациентов также наблюдается уртикарный дермографизм на внешне неизмененной коже.
В основном пигментной крапивницей болеют дети. Манифестация до года наблюдается в 80% случаев. Прогноз заболевания благоприятный. Как правило, симптомы разрешаются в подростковом возрасте. Системные симптомы связаны с высвобождением медиаторов тучных клеток и при пигментной крапивнице присутствуют не всегда. Системные проявления обычно характеризуются зудом, уртикарными элементами (отеком и покраснением кожных высыпаний пигментной крапивницы), эпизодами внезапного покраснения лица и верхней части туловища, тахикардией, рвотой, обмороками. Подобные симптомы могут провоцироваться применением медицинских контрастов, общей анестезией, укусами перепончатокрылых насекомых.

Рисунок 11. Пигментная крапивница (источник: MSD manual)
Диагноз пигментной крапивницы устанавливается на основании характерных клинических проявлений (типичные макулопапулезные высыпания и выраженный симптом Дарье) и результатов гистологического и иммуногистохимического исследований биоптатов пораженной кожи. В биопсийном материале наблюдается 10–20-кратное увеличение количества тучных клеток в области высыпаний при окрашивании толуидином синим, по Романовскому – Гимзе, определяется активность хлорацетилэстеразы. Необходимо отметить, что при ХСК наблюдается трехкратное увеличение количества тучных клеток в биоптатах кожи. При дифференциальной диагностике необходимо учитывать типичное отсутствие воспалительных инфильтратов в дерме, за исключением небольшого количества эозинофилов в редких случаях. Иммуногистохимическое исследование триптазы в биоптатах кожи считается предпочтительным для диагностики мастоцитоза. При обширном поражении кожи (более 50% поверхности тела) и высокой плотности высыпаний в наиболее пораженной области у пациентов могут наблюдаться органомегалия, повышение триптазы в сыворотке крови и изменения в аспиратах костного мозга. Пациенты только с кожным мастоцитозом обычно имеют уровень триптазы менее 14 нг/мл. Иногда повышение триптазы наблюдается у ряда пациентов с ХСК. В спорных ситуациях может потребоваться определение мутаций c-KIT (чаще всего D816V в экзоне 17) в биоптатах кожи и/или костного мозга.
|
Критерии выявления поражения кожи при мастоцитозе |
|
|
Основной критерий |
Типичные кожные проявления мастоцитоза; Положительный симптом Дарье-Унны |
|
Малый критерий |
Увеличение числа тучных клеток в пораженных участках; Мутация KIT в биоптатах с пораженных участков кожи |
Dirk Van Gysel и соавт. (2016) был разработан алгоритм интерпретации уровня сывороточной триптазы у пациентов с кожным и системным мастоцитозом [12]:
Интерпретация значений сывороточной триптазы у больных мастоцитозом.
|
Уровень триптазы |
Диагноз |
|---|---|
|
< 20 нг/мл, нет клинических проявлений системности |
Кожный мастоцитоз |
|
20—100 нг/мл, нет клинических проявлений системности |
Кожный мастоцитоз, мониторинг до периода пубертата |
|
> 20 нг/мл, нет регресса высыпаний в постпубертате |
Подозрение на системный мастоцитоз, исследование костного мозга |
|
> 100 нг/мл, клинические проявления системности, нет регресса высыпаний |
Исследование костного мозга |
2.5. Многоформная эритема (многоморфная экссудативная эритема).
Многоформная эритема – острая иммуноопосредованная воспалительная реакция кожи и, в ряде случаев, слизистых оболочек на различные стимулы, характеризующаяся мишеневидными очагами поражения с периферической локализацией, склонная к рецидивированию и саморазрешению.
Многоформная эритема наблюдается у пациентов всех возрастов, но чаще – у подростков и молодых людей. Среди больных преобладают мужчины (соотношение мужчин и женщин составляет 3:2). Примерно в 30% случаев заболевание рецидивирует. В детском возрасте встречается нечасто (20% случаев).
На сегодняшний день причины и механизмы развития многоформной эритемы окончательно не изучены. В большинстве случаев развитие многоформной эритемы связано с герпетической инфекцией; также возможна манифестация заболевания под влиянием вирусов гепатитов В и С, Эпштейна-Барра, аденовирусов, Mycoplasma pneumonia, бактериальных и грибковых инфекционных агентов. ДНК вируса простого герпеса обнаруживают в коже в области высыпаний у 60–90% больных. Причинами заболевания могут являться: прием лекарственных препаратов (сульфаниламиды, пенициллины, барбитураты, аллопуринол, фенилбутазон), системные заболевания (саркоидоз, узелковый периартериит, гранулематоз Вегенера, лимфома, лейкоз). Воспалительный процесс при многоформной эритеме обусловлен сенсибилизированными Т-хелперами (CD4+ Т-лимфоцитами).
Многоформная эритема характеризуется острым началом. Заболевание часто начинается с продромальных явлений (повышение температуры тела, недомогание, боли в мышцах и суставах, боль в горле). После продромального периода в течение 10–15 суток и более появляются полиморфные высыпания на коже – эритемы, папулы, везикулы.
Для многоморфной эритемы характерно наличие мишеневидных очагов менее 3 см в диаметре с четко очерченными краями, в структуре которых выделяют три различные зоны: центральный диск темной эритемы или пурпуры, который может стать некротическим или трансформироваться в плотную везикулу; кольцо пальпируемого бледного отечного участка; наружное кольцо эритемы. Встречаются и атипичные очаги поражения.
Первичными морфологическими элементами при многоформной эритемы являются гиперемические пятна (эритемы), папулы и пузыри. Папулы округлой формы с четкими границами, величиной от 0,3 до 1,5 см, красно-синюшного цвета, плоские, плотные при пальпации, склонные к центробежному росту с западением центральной части. По периферии папул образуется отечный валик, а центр элемента, постепенно западая, приобретает цианотичный оттенок (симптом «мишени», или «радужной оболочки», или «бычьего глаза»). Субъективно высыпания сопровождаются зудом. Пузыри округлой формы, небольшие, плоские, имеют толстую покрышку, наполнены опалесцирующей жидкостью, расположены, как правило, в центре папул. Патологические элементы склонны к слиянию с образованием гирлянд и дуг. Вторичными морфологическими элементами при многморфной эритеме являются эрозии, корки, чешуйки, гиперпигментные пятна, не имеющие клинических особенностей.
Поражение слизистых оболочек (слизистой губ и щек, слизистой глаз и половых органов) наблюдаются у 70 % пациентов. На слизистых оболочках могут образовываться пузыри, которые вскрываются с образованием болезненных эрозий. Поражение слизистых оболочек типичны для большой формы.
Высыпания обычно появляются внезапно, располагаются чаще по периферии, симметрично на коже тыльной поверхности стоп и кистей, разгибательных поверхностях предплечий и голеней, красной кайме губ с образованием корочек, слизистой оболочке полости рта. Поражение глаз и гениталий наблюдается реже.
Разрешение высыпаний продолжается в течение 2–3 недель, не оставляя рубцов. Пигментные пятна, появляющиеся на месте бывших папул, отличаются желтовато-коричневой окраской.
В зависимости от выраженности клинических проявлений выделяют две формы многоформной эритемы:
1. легкую (малую) форму, при которой отсутствует поражение слизистых оболочек, общее состояние больного не нарушено;
2. тяжелую (большую) форму, характеризующуюся распространенными кожными высыпаниями, поражением слизистых оболочек, общим недомоганием.
Специфическая диагностика отсутствует. Рекомендуется в случае затруднений в диагностике многоформной эритемы с целью уточнения диагноза исследование биоптата кожи. При гистологическом исследовании наблюдаются: отек сосочкового слоя, инфильтрация дермы различной интенсивности. Инфильтрат состоит из лимфоцитов, нейтрофилов и эозинофилов. В базальных клетках эпидермиса наблюдается вакуольная дистрофия. В некоторых участках клетки инфильтрата могут проникать в эпидермис и в результате спонгиоза образовывать внутриэпидермальные пузырьки. Вакуольная дистрофия и выраженный отек сосочкового слоя дермы могут приводить к образованию субэпидермальных пузырей. При прямой РИФ определяют отложение IgA или IgG в дерме и эпидермисе.
Рекомендовано при рецидивирующем течении заболевания проводить определение ДНК цитомегаловируса (Cytomegalovirus), Эпштейна-Барр (Epstein-Barr virus), простого герпеса 1 и 2 типов (Herpes simplex virus types 1, 2), ДНК вируса герпеса 6 типа (HHV6) методом ПЦР с целью установления этиологического фактора [13].

Рисунок 12. Многоформная экссудативная эритема (источник: DermNet)
3. Заболевания, встречающиеся только у женщин или преимущественно в женской популяции
|
Заболевание |
Возраст дебюта |
Специфическая диагностика |
|---|---|---|
|
Системная красная волчанка |
Пик заболеваемости приходится на 15-25 лет. Женщины страдают в 8-10 раз чаще мужчин. |
Антинуклеарные АТ, АТ к dsDNA, антифосфолипидные АТ, С3 и С4 |
|
Полиморфные высыпания беременных |
Только при беременности |
Отсутствует |
|
Аутоиммунный прогестероновый дерматит |
Женщины репродуктивного возраста |
Антитела к прогестерону |
|
Ретикулярный эритематозный муциноз |
Женщины среднего возраста (очень редко – мужчины) |
Специфическая диагностика отсутствует. Необходимо исключить СКВ: антинуклеарные АТ, АТ к dsDNA, антифосфолипидные АТ, С3 и С4 |
|
Острый фебрильный нейтрофильный дерматоз (синдром Свита) |
Взрослые, редко – у детей. Чаще – женщины среднего возраста. |
Отсутствует |
3.1. Системная красная волчанка.
Уртикарные и уртикароподобные высыпания часто встречаются при системной красной волчанке (СКВ) и считаются кожными проявлениями СКВ, особенно в активную фазу заболевания. ХСК может быть одним из первых симптомов СКВ и на десять лет предшествовать ее манифестации. По мнению некоторых авторов, ХСК может указывать на тяжелое течение и неблагоприятный прогноз СКВ. Сочетание кожного процесса с артралгиями, общим недомоганием и умеренной лейкопенией имеет значение в диагностике СКВ у этих пациентов. Длительная непрерывная или волнообразная лихорадка в сочетании с суставным синдромом и кожным процессом должны вызывать подозрения о наличии СКВ
. 

Рисунок 13. Уртикарная сыпь при системной красной волчанке [14]
При мета-анализе 42 исследований установлено, что коморбидность ХСК и СКВ у взрослых варьируется от 0 до 21,9%, а коморбидность УВ и СКВ – от 0 до 20%. У детей с СКВ ХСК наблюдается в 0–1,2% случаев. При ретроспективном анализе 12 778 взрослых пациентов с ХСК выявлено, что больные ХСК имеют значительно более высокий риск развития СКВ (отношение шансов 14,6; p < 0,001) по сравнению с контрольной группой. Оказалось, что риск развития СКВ у женщин с ХСК в 26,7 раза выше, чем у женщин контрольной группы.
Иммунологическая диагностика системной красной волчанки:
Антинуклеарный фактор на клеточной линии HEp-2 с определением 6 типов свечения
Обследование при системной красной волчанке (АНА, АТ к dsDNA, АТк кардиолипину класса IgG и IgM)
Подробней о клинической картине и диагностике СКВ можно прочитать в специальной статье на нашем сайте. Также на сайте представлены диагностические критерии СКВ EULAR/ACR 2019.
3.2. Полиморфные высыпания беременных (полиморфный дерматоз беременных)
Полиморфные высыпания беременных (также известные как зудящие уртикарные
папулы и бляшки беременных) характеризуются возникновением на коже интенсивно
зудящих отечных эритематозных папул и бляшек. Высыпания чаще возникают у
первородящих в третьем триместре беременности и разрешаются на 7–10-е сутки
после родов. Высыпания
преимущественно локализуются в области живота, бедери ягодиц, часто – в области
стрий [1].

Рисунок 14. Полиморфный дерматоз беременных (источник: MSD manual)
3.3. Аутоиммунный прогестероновый дерматит
Встречается редко и характеризуется полиморфными высыпаниями, которые возобновляются циклически каждый месяц в лютеиновую фазу менструального цикла и спонтанно разрешаются после менструации. Начало АПД у подростков чаще всего приходится на 14 лет, в течение 2 лет после среднего возраста менархе 14% случаев АДП вызваны беременностью, причем симптомы обычно появляются в межродовом или послеродовом периоде 64,3% случаев АДП связаны с экзогенным приемом прогестерона по различным показаниям. Причиной является выработка аутоантител к прогестерону либо эндогенного происхождения, либо назначаемому экзогенно. Предполагается, что вначале происходит выработка антител на синтетические прогестины с последующей реакцией на эндогенный прогестерон.
Высыпания
появляются в лютеиновую фазу цикла, когда уровень прогестерона высок, исчезают
через 3–4 дня после начала менструации. Клиническая картина неспецифична,
высыпания могут напоминать крапивницу, ангионевротический отек, аллергический
дерматит, многоформную эритему, везикуло-буллезные заболевания, атопический
дерматит, пурпуру, дисгидроз, герпетиформный дерматит. В диагностике важны
тщательное изучение анамнеза, наличие реакции на препараты, подавляющие
овуляцию, либо рецидив в ответ на внутримышечное или пероральное назначение
препаратов, содержащих прогестерон. Диагноз может быть подтвержден либо
положительным внутрикожным тестом с прогестероном, либо определением антител к прогестерону.
При проведении внутрикожного теста возможны как немедленные, так и отсроченные
(до 48 ч) реакции в виде волдыря или эритемы [15].

Рисунок 15. Аутоиммунный прогестероновый дерматит
3.4. Ретикулярный эритематозный муциноз
Ретикулярный эритематозный муциноз – редкое заболевание, возникающее преимущественно у женщин среднего возраста и отличающееся возникновением эритематозных пятен, узелков и бляшек, располагающихся в виде сетчатых фигур. У некоторых пациенток наблюдаются уртикароподобные пятна и папулы, требующие дифференциальной диагностики с крапивницей. Высыпания локализуются в центральной части спины, груди и верхних отделах живота, могут сопровождаться зудом. Этиопатогенез заболевания остается неясным. Вирусная инфекция и инсоляция – главные предполагаемые факторы в развитии дерматоза. При гистологическом исследовании биоптата кожи наблюдаются периваскулярные и перифолликулярные лимфоцитарные инфильтраты и отложения муцина между коллагеновыми волокнами в сосочковой части дермы и верхних слоях сетчатой части дермы. При исследовании кожи методом прямой реакции иммунофлюоресценции (РИФ) у 20-27% больных обнаружено отложение иммуноглобулинов IgM и комплемента С3 вдоль базальной мембраны. Найдены ассоциации РЭМ с эндокринными нарушениями, в частности с дисфункцией щитовидной железы и злокачественными новообразованиями. Имеется значительное совпадение между РЭM и опухолевидной красной волчанкой: клиническое и гистологическое сходства, отсутствие выраженных иммунологических серологических нарушений и эффективность применения противомалярийных препаратов. Ряд авторов считают, что РЭМ, лимфоцитарная инфильтрация Джесснера-Канофа и опухолевидная красная волчанка представляют собой одно и то же состояние. Дифференциальный диагноз с крапивницей проводится на основании характерных клинических проявлений в сочетании с гистологическими признаками. Специфическая диагностика отсутствует [1, 16]. При постановке диагноза ретикулярный эритематозный муциноз необходимо исключение системной красной волчанки: обследование при системной красной волчанке (АНА, АТ к dsDNA, АТк кардиолипину класса IgG и IgM)

Рисунок 16. Ретикулярный эритематозный муциноз [16]
3.5. Острый фебрильный нейтрофильный дерматоз (синдром Свита)
Характеризуется лихорадкой, нейтрофильным лейкоцитозом и кожными высыпаниями в виде болезненных отечных узлов или папул красно-фиолетового цвета. Появлению высыпаний предшествуют лихорадка до 39–40° С, недомогание.
Дебют заболевания происходит во взрослом возрасте. Чаще встречается среди женщин среднего возраста, но также может быть и у мужчин. Редко встречается у младенцев или детей. Синдром Свита возникает в ответ на какой-либо триггер, такой как инфекция, воспаление, аутоиммунные заболевания, вакцинация, рак или определенные лекарства. Существует три формы заболевания: 1) классическая/идиопатическая; 2) вызванная лекарственными средствами; 3) синдром Свита, ассоциированный со злокачественными новообразованиями. Беременность может спровоцировать идиопатический СС. У 1/3 - 2/3 пациентов наблюдаются рецидивирующие симптомы заболевания. В других случаях симптомы появляются один раз в жизни.
Кожные проявления. Отмечается положительный тест патергии. Множественные болезненные кожные высыпания, варьирующиеся от папул и пузырьков до широких отечных бляшек. Наиболее распространенные области высыпаний — шея, лицо, верхняя часть груди, спина и конечности. Поражения могут быть кольцевидными, псевдовезикулярными и могут выглядеть как атипичная гангренозная пиодермия. При слиянии элементов образуются бляшки неправильной формы с четкими границами. При разрешении кожа в центре элементов приобретает нормальный вид, и высыпания приобретают кольцевидную или дугообразную форму. Динамика высыпаний характеризуется ухудшением высыпаний в течение нескольких недель с постепенным разрешением элементов. У некоторых пациентов наблюдается узловатая эритема. Могут быть афтозные или слизистые язвы (иногда даже глазные язвы).
Биопсия кожи выявляет нейтрофильное воспаление и лейкоцитоклазию без признаков васкулита. Подкожный синдром Свита поражает более глубокие ткани и может напоминать целлюлит. При нейтрофильном дерматозе рук (вариант синдрома Свита) появляются фиолетовые узелки, в основном на дистальной части рук и пальцев (реже - на ладонях). Гистоцитоидный синдром Свита связан со злокачественными новообразованиями или ревматоидным артритом, происходит инфильтрация тканей миелоидными клетками вместо нейтрофилов. Высыпания овальные, от красного до фиолетового или коричневатого цвета.
В периферической крови наблюдаются нейтрофильный лейкоцитоз, повышение СОЭ и СРБ, иногда выявляются пАНЦА или цАНЦА. Специфическая диагностика отсутствует. Синдром Свита необходимо отличать от нейтрофильной крапивницы и уртикарного васкулита. Повышен риск развития воспалительных заболеваний кишечника (БК и ЯК).

Рисунок 17. Синдром Свита. (А) асимметричные высыпания на коже лиц; (Б) высыпания на коже спины в виде псевдовезикул [17]
4. Заболевания, встречающиеся преимущественно во взрослом возрасте (у мужчин и женщин)
|
Заболевание |
Возраст дебюта |
Специфическая диагностика |
|---|---|---|
|
Болезнь Стилла взрослых |
Любой, дебют чаще всего в возрасте 16-35 лет |
Отсутствует |
|
Уртикарный васкулит |
Любой, но чаще после 40 лет |
Исследования комплемента (CH50, C3, C4, C1q и/или антител к C1q) |
|
Приобретенный ангиоотёк |
Чаще после 40 лет |
Исследование уровня ингибитора C1-эстеразы (С1-INH) и функциональной активности С1-INH; исследование уровня С1q, антитела к С1q фактору комплемента |
|
Ангиоотёк, вызванный иАПФ |
Чаще после 40 лет |
Отсутствует; принципиальное значение имеет анамнез приёма иАПФ |
|
Синдром Шницлера |
Чаще после 40 лет |
|
|
Буллезный пемфигоид |
Чаще после 60 лет |
|
|
Карциноидный синдром |
Чаще после 40 лет (50-70 лет) |
Хромогранин А в крови, 5-гидроксииндолуксусная кислоты (5-ГИУК) в суточной моче |
|
Т-клеточная лимфома кожи |
Средний возраст постановки диагноза – 55 лет |
Биопсия патологических участков кожи с гистологическим, ИГХ и молекулярно-генетическим анализом (трансформация гена TCR). |
4.1. Болезнь Стилла взрослых
Болезнь Стилла у взрослых (Adult onset Still’s disease, БСВ) представляет собой редкое мультисистемное аутовоспалительное заболевание неизвестной природы (особую форму серонегативного ревматоидного артрита), характеризующееся ежедневными резкими подъемами температуры тела выше 39 °C, артралгиями или артритом, быстро исчезающей кожной сыпью, лейкоцитозом с преобладанием нейтрофилов. Считается, что его развитие связано с дисрегуляцией врожденного иммунного ответа, приводящей к активации NLRP3-инфламмасомы. Заболеваемость варьирует в диапазоне от 0,16 до 0,62 на 100 000 человек, распространенность – от 1 до 24 случаев на 1 млн человек. В зависимости от клинической картины БСВ принято подразделять на преимущественно суставную и преимущественно системную (в том числе без поражения опорно-двигательного тракта) формы.
Основные клинические проявления включают в себя высокую лихорадку (60-100% больных), боли в суставах, в основном лучезапястных, коленных и голеностопных (70-100%), и преходящие розовые макулопапулярные высыпания, которые обычно локализуются на проксимальных частях конечностей и туловище и возникают на пике лихорадки, а затем проходят (60- 80%). У трети пациентов сыпь слегка возвышается над поверхностью кожи и появляется в местах давления или травмы (феномен Koebner’а). В некоторых случаях сыпь сопровождается зудом. Повышение температуры тела до 39-40°С обычно предшествует появлению других симптомов, а болезнь Стилла является одной из причин лихорадки неясного генеза (в 3-20% случаев). Первым симптомом болезни Стилла взрослых может быть боль в горле, которую связывают с вирусной инфекцией или асептическим неэкссудативным фарингитом. Реже встречаются миалгии (45%), увеличение лимфатических узлов (50%), спленомегалия (40%), гепатомегалия (30%), плеврит (21%), перикардит (16%), снижение массы тела (27%), боль в животе (18%), преходящие инфильтраты в легких [8]. В анализах крови определяются неспецифические воспалительные изменения, в том числе повышение СОЭ и концентрации С-реактивного белка, нейтрофильный лейкоцитоз, при отсутствии ревматоидного фактора (РФ) и антител к циклическому цитруллинированному пептиду (anti-CCP2) в сыворотке крови и синовиальной жидкости.

Рисунок 18. Болезнь Стилла взрослых. Кожные высыпания (источник: DermNet)
Стоит отметить, что заболевание не имеет патогномоничных симптомов или специфических изменений при лабораторном и инструментальном обследовании, поэтому болезнь Стилла является диагнозом исключения. Для постановки диагноза используются критерии M. Yamaguchi, а также критерии B. Fautrel.
4.2. Уртикарный васкулит.
Уртикарный васкулит (УВ) характеризуется воспалительным повреждением капилляров и посткапиллярных венул кожи. Для постановки диагноза требуются наличие клинических проявлений крапивницы и объективные признаки васкулита [10].
Как и при других формах васкулита, могут поражаться различные органы и системы. Помимо кожи может быть вовлечены опорно-двигательный аппарат, легкие, почки, желудочно-кишечный тракт, а также сердце и глаза. Термин «уртикарный васкулит» охватывает широкий спектр клинических проявлений, варьирующий от незначительных кожных симптомов до жизнеугрожающего полиорганного поражения.
Эпидемиология. Точных эпидемиологических данных нет. Данная патология чаще встречается среди женщин (60-80% заболевших). Заболевание может возникать в любом возрасте, но чаще дебютирует после 40 лет.
Этиология. В развитии уртикарного васкулита доказана роль следующих этиологических факторов:
1) Лекарственные препараты: описано множество лекарственных средств, прием которых может спровоцировать развитие УВ, включая деферазирокс, этанерцепт и др.
2) Инфекции: многие инфекции могут провоцировать развитие УВ, включая инфекционный мононуклеоз, болезнь Лайма, гепатиты В и С, вирус Эпштейна-Барра, нейроцистицеркоз. Также может спровоцировать развитие УВ вакцинация против менингококковой инфекции серогруппы В6.
3) Аутоиммунные заболевания, включая синдром Шегрена и системную красную волчанку: многие пациенты с ГУВ соответствуют критериям СКВ, и дифференцировать эти состояния во многих случаях достаточно трудно. К признакам УВ, редко встречающимся при СКВ, относят увеит, ангиоотек и ХОБЛ.
4) Злокачественные новообразования: многие злокачественные новообразования способны провоцировать развитие УВ, включая моноклональные гаммапатии, лимфомы, множественную миелому, солидные опухоли, лейкозы, миелодиспластический синдром и миелопролиферативные заболевания.
5) Нарушения в системе комплемента: наследственный дефициты компонентов комплемента C3 и C4 могут провоцировать развитие УВ.
6) IGG4-ассоциированные заболевания.
Патогенез. Иммунные комплексы (комплексы антиген-антитело) откладываются в стенках сосудов и активируют классический путь комплемента (C3a и C5a), что приводит к дегрануляции тучных клеток, т.о. увеличивается проницаемость сосудов и хемотаксис нейтрофилов, что вызывает развитие крапивницы. Пациенты с ГУВ обычно имеют низкий уровень C1q и нормальный уровень ингибитора C1, что сочетается с наличием антител к C1q у 55% пациентов. Антитела к C1q неспецифичны. Они могут наблюдаться у пациентов как с первичным, так и с вторичным васкулитом.
Классификация. Уртикарный васкулит подразделяется на две формы в зависимости от уровня комплемента:
1) нормокомплементемический УВ (НУВ) – уровень комплемента нормальный, имеются только кожные проявления, внутренние органы не вовлечены;
2) гипокомплементемический УВ (ГУВ), ранее назывался C1q-васкулитом – характерна гипокомплементэмия и широкий спектр поражения органов и систем – от полного отсутствия поражения внутренних органов до полиорганного поражения.
Клинические проявления уртикарного васкулита.
Основным
проявлением заболевания является крапивница, обычно она сохраняется более 24
часов, но может исчезнуть раньше у 1/3 пациентов. Чаще всего высыпания
сопровождаются зудом, у 1/3 пациентов они могут быть болезненными (по другим
данным, чаще беспокоят жжение и болезненность, чем зуд). Также может развиваться
ангиоотёк, пурпура и сетчатое ливедо. В одном из исследований
ангионевротический отек присутствовал у 51% пациентов, пурпура – у 35%, сетчатое
ливедо – у 14% пациентов.

Рисунок 19. Уртикарный васкулит. A – крапивница; B и C – пигментация на месте старых бляшек; D – пурпура в местах манифестации уртикарного васкулита [10]
Системные проявления уртикарного васкулита:
1) Поражение опорно-двигательного аппарата. Артралгии и артриты наблюдаются у 50% пациентов с УВ. Артропатия Жакку описана при ГУВ и характеризуется артритом, вплоть до развития ревматоидного артрита.
2) Поражение почек. У пациентов отмечаются протеинурия и гематурия, которые могут быть вызваны различными формами гломерулонефрита (быстро прогрессирующий гломерулонефрит, мембранозный гломерулонефрит, мембранопролиферативный гломерулонефрит, очаговый некротизирующий васкулит, тубулоинтерстициальный нефрит).
3) Поражение легких. Васкулит поражает легочную ткань, что приводит к высвобождению нейтрофильной эластазы и развитию эмфиземы легких. Курение ускоряет этот процесс. У пациентов могут наблюдаться кашель, одышка, кровохарканье, плеврит, плевральный выпот, астма, а также стеноз трахеи. ХОБЛ и астма встречаются у 20% пациентов с ГУВ и у 5% пациентов с НУВ. В ряде публикаций поражение легких было описано как основная причина смертности при УВ.
4) Абдоминальные симптомы. Симптомы со стороны ЖКТ наблюдаются у трети пациентов, могут наблюдаться боли в животе, тошнота, рвота и диарея. Может развиваться ишемия кишечника. Описано развитие гепато- и спленомегалии.
5) Поражение глаз наблюдается примерно у 10% пациентов с УВ и может включать конъюнктивит, эписклерит и увеит.
6) Сердечно-сосудистые заболевания. При ГУВ описаны перикардит, перикардиальный выпот, клапанные заболевания и тампонада сердца.
7) Неврологические нарушения. Описаны асептический менингит, псевдоопухоль головного мозга, параличи черепно-мозговых нервов, поперечный миелит и периферическая нейропатия.
8) Эндокринные нарушения: возможно развитие аутоиммунного тиреоидита.
Лабораторная и инструментальная диагностика уртикарного васкулита.
При подозрении на УВ показано выполнение общего анализа крови, СОЭ, биохимического анализа крови, маркеров вирусного гепатита, анализа мочи, исследования комплемента (CH50, C3, C4, C1q и/или антител к C1q). Дополнительные исследования могут включать АНА, антитела к dsDNA, анти-Ro, анти-La, анти-Smith и анти-RNP анитела, АНЦА, ревматоидный фактор, электрофорез белков сыворотки крови и определение криоглобулинов.
Рекомендуется выполнение рентгенографии грудной клетки и исследования функции легких. Необходимо провести соответствующий возрасту скрининг на злокачественные новообразования. Скрининг поражения сердца включает ЭхоКГ или МРТ сердца и назначается при подозрении на поражение сердца.
Биопсия кожи.
Для диагностики УВ рекомендовано проведение пункционной биопсии кожи (глубина биопсии 5 мм) с последующим иммунофлюоресцентным исследованием. Выявляются признаки лейкоцитокластического васкулита, проявляющегося повреждения сосудов, включая посткапиллярные венулы: определяется лейкоцитоклазия (фрагментация лейкоцитов с ядерными остатками), отложение фибрина внутри и вокруг сосудов, периваскулярные нейтрофильные инфильтраты, экстравазация эритроцитов, а также повреждение и отек эндотелиальных клеток. Более серьезное поражение, с диффузной нейтрофильной инфильтрацией дермы, как правило, наблюдаются у пациентов с ГУВ. Прямая иммунофлуоресценция выявляет отложение иммуноглобулина и комплемента в кровеносных сосудах или вокруг них в верхней части дермы и/или дермо-эпидермальном соединении у 58% пациентов.
Прогноз.
При устранении причины заболевания, УВ проходит быстро. Средняя
продолжительность заболевания составляет от 3 до 4 лет, хотя есть сообщения о
том, что УВ может сохраняться более 20 лет. При НУВ прогноз благоприятный. Что
касается ГУВ, то данных для оценки прогноза недостаточно, но предполагается,
что прогноз тоже благоприятный.
4.3. Приобретенный агиоотёк
В 94% случаев заболевание дебютирует в возрасте после 40 лет. Преимущественно развиваются отеки лица, языка, гортанного язычка, верхних дыхательных путей. Желудочно-кишечные атаки менее распространены. У этих пациентов часто встречаются лимфопролиферативные заболевания (лимфома, моноклональная гаммапатия и т.д.).
ПАО имеют схожую клиническую картину и являются фенокопией НАО (не наследуется). Патология в системе комплемента обусловлена выработкой антител к С1-INH или повышенным его потреблением. При ПАО уровень С1-INH может быть в норме или снижен, функциональная активность С1-INH должна быть снижена на 50% от нижней границы нормы.
Всем взрослым пациентам с дефицитом С1-INH и рецидивирующими ангиоотеком без крапивницы, без семейного анамнеза или выявленного патогенного варианта в гене SERPING1 рекомендуется исследование уровня С1q в крови и определение наличия антител к С1q в крови для исключения приобретённого ангиоотёка (ПАО). Большинство (70%-80%) пациентов с ПАО с дефицитом С1-INH имеют низкий уровень C1q и антитела к C1q. При НАО с дефицитом С1-INH уровень C1q как правило нормальный, антитела к C1q отсутствуют [4].
4.4. Ангиоотек, связанный с ингибиторами АПФ
Ингибирование ангиотензин-превращающего фермента (АПФ), который участвует в разрушении брадикинина до неактивных пептидов, приводит к повышению уровня плазменного брадикинина, что может вызывать развитие ангиоотека. Метаанализ клинических исследований, оценивающих ангионевротический отек в качестве побочного эффекта лекарственных препаратов, показывает, что частота АО на фоне ингибиторов АПФ составила 0,3%, блокаторов рецепторов ангиотензина II – 0,11%, прямых ингибиторов ренина – 0,13%, плацебо – 0,07%. Риск развития АО на фоне приема ингибиторов АПФ выше у курильщиков, лиц женского пола, лиц старше 65 лет, афроамериканцев (в 3–4,5 раза чаще), пациентов, одновременно принимающих глиптины для лечения сахарного диабета) или иммунодепрессанты.
Ангиоотеки, связанные с приемом ингибиторов АПФ, наиболее часто сопровождаются отеками лица, губ, век, языка, шеи, верхних дыхательных путей. Отеки кишечника встречается редко. Чаще всего отеки возникают в первый месяц приема препарата, однако у ряда пациентов (не менее 25%) первый эпизод развивается спустя 6 месяцев и более. Некоторые пациенты принимают ингибиторы АПФ в течение многих лет, прежде
чем возникнет первый эпизод АО. Почти у 50% пациентов возникают рецидивы АО, продолжающиеся и после отмены ингибиторов АПФ. Причины этого явления изучены недостаточно хорошо.
Специфических лабораторных тестов для диагностики не существует. Диагноз устанавливается в случае исключения других возможных причин ангионевротического отека у пациентов, принимающих ингибиторы АПФ [4].
4.5. Синдром Шницлера (СШ)
Данный синдром представляет собой сочетание хронической крапивницы и моноклональной иммуноглобулин М-(IgM)-гаммапатии, рассматривается как вариант приобретенного в зрелом возрасте (обычно после 40 лет) аутовоспалительного синдрома. Заболевание относится к числу редких. С момента описания данного синдрома было зарегистрировано около 200 случаев.
У пациентов отмечаются высыпания по типу крапивницы, отдельные или сливающиеся, обычно диаметром от 0,5 до 3 см, обычно не сопровождающиеся зудом. Крапивница может сохраняться до 24 часов и обычно проходит без остаточной пигментации. Появление крапивницы может сопровождаться лихорадкой, артралгиями, болями в костях, лифаденопатией, гепатоспленомегалией и лабораторными изменениями. Сыпь обычно не реагирует на терапию антигистаминными препаратами, а глюкокортикоиды имеют умеренно выраженный эффект. Моноклональная гаммапатия IgM (или реже IgG) является биологическим маркером заболевания (тест: скрининг парапротеинемий в сыворотке крови с помощью иммунофиксации). Кроме того, отмечается стойкое повышение уровня маркеров воспаления, таких как лейкоциты, СОЭ, С-реактивный белок (СРБ). Степень тяжести симптомов не зависит от типа и выраженности парапротеинемии. Для диагностики синдрома используют критерии, предложенные в 2001 г. D. Lipsker и соавт.
Диагностические критерии синдрома Шницлера (D. Lipsker et al) [18]
|
Большие критерии |
Малые критерии |
|
|
|
Диагноз высоковероятен, если есть соответствие двум большим критериям и как минимум двум (при IgM-гаммапатии) или трем малым критериям (при IgG-гаммапатии); диагноз возможен, если есть соответствие двум большим критериям и одному малому при IgM-гаммапатии или двум малым при IgG-гаммапатии. |
|

Рисунок 20. Уртикарные высыпания у пациента с синдромом Шницлера [19]
СШ имеет рецидивирующее течение с периодами спонтанной ремиссии различной длительности. У 15–20 % больных СШ в течение 10–20 лет наблюдения развиваются различные лимфопролиферативные заболевания, а также АА-амилоидоз. Таким образом, возможность малигнизации заболевания и появление амилоидоза обусловливают необходимость тщательного наблюдения таких пациентов на протяжении многих лет.
4.6. Буллезный пемфигоид (пребуллезная стадия)
Чаще болеют пациенты после 60 лет. В начале заболевания на продромальном (небуллезном) периоде заболевания клинические проявления разнообразны и могут наблюдаться волдыри, что способно приводить к диагностическим ошибкам. Такие элементы могут быть единственным проявлением заболевания на протяжении нескольких месяцев. На буллезной стадии заболевания наблюдаются везикулезные и буллезные высыпания. На этой стадии нередко встречаются уртикарные бляшки c кольцевидными и фигурными очертаниями. Возможна уртикарная форма буллезного пемфигоида с уртикарными бляшками как единственным проявлением заболевания. При уртикарной форме заболевания не исключена трансформация в генерализованную буллезную форму
При буллезном пемфигоиде появляются антитела к гемидесмосомам базального слоя. Основной мишенью антител к гемидесмосомам являются внеклеточные белки ВР 180 и ВР 230. Антитела к ВР 230 выявляют у 30-60% пациентов с буллезным пемфигоидом, реже отмечаются при других его формах. Антитела к ВР180 выявляются чаще в активную фазу заболевания и отмечаются у 40 - 90 % пациентов с типичным буллезным пемфигоидом. Кроме того, они отмечаются при пемфигоиде беременных и пемфигоиде слизистых оболочек. Антитела к BP180 коррелируют с активностью заболевания.

Рисунок 21. Буллезный пемфигоид (пребуллезная стадия). (А) Эритематозные инфильтративные бляшки по типу крапивницы на животе и ногах с фигурным распределением. (В) Обширные экзематозные поражения и высыпания по типу крапивницы на туловище и руках [20]

Рисунок 22. Типичный буллезный пемфигоид на руке (источник: MSD manual)
4.7. Карциноидный синдром
Карциноид (карциноидная или нейроэндокринная опухоль) – медленно растущий тип злокачественных опухолей, происходящий из клеток нейроэндокринной системы. Карциноидные опухоли могут развиваться в любых органах, но чаще локализуются в желудочно-кишечном тракте (желудок, тонкий и толстый кишечник), лёгких, тимусе, поджелудочной железе и почках. Ввиду высокой гормональной активности клеток НЭС, при развитии опухолевого процесса, в кровь поступает большое количество гормонально-активных веществ. Карциноидный синдром наблюдается примерно у 10% пациентов с карциноидными опухолями и появляется внезапным покраснения лица и верхней половины туловища, тяжелой гипотензией, тахикардией, бронхоспазмом, абдоминальными болями и диареей.
При подозрении на наличие карциноидной опухоли показыны следующие лабораторные и инструментальные методы диагностики: 1) оценка уровня хромогранина А в крови — маркера нейроэндокринных опухолей; 2) оценка уровня 5-гидроксииндолуксусной кислоты (5-ГИУК) в суточной моче – продукта метаболизма серотонина (её уровень повышен у пациентов с карциноидным синдромом); 3) инструментальные методы исследования, нацеленные на поиск опухоли.

Рисунок 23. Кожные проявления при карциноидном синдроме
4.8. Т-клеточная
лимфома кожи
Т-клеточные лимфомы кожи (ТКЛК) представляют собой гетерогенную группу экстранодальных неходжкинских лимфом, которые характеризуются инфильтрацией кожи злокачественными моноклональными Т-лимфоцитами. Чаще болеют взрослые в возрасте от 55 до 60 лет, годовая заболеваемость составляет около 0,5 на 100 тыс. человек. Грибовидный микоз, синдром Сезари и СD30+ лимфопролиферативные заболевания являются основными подтипами ТКЛК.
Дифференциальная
диагностика Т-клеточной лимфомы кожи и крапивницы может представлять трудности
в связи с полиморфизмом клинической картины Т-клеточной лимфомы, способной
имитировать различные хронические заболевания кожи, также она нередко
манифестирует распространенным кожным зудом. На ранних стадиях заболевания
кожные инфильтраты, разрешающиеся в течение 24–48 часов и сопровождающиеся
зудом, иногда ангиоотеком, могут интерпретироваться как крапивница. Сложность
диагностики Т-клеточной лимфомы также обусловлена гистологическими признаками
неспецифического хронического воспаления и реактивного лимфаденита на ранних
стадиях заболевания. Согласно рекомендациям Национального онкологического
общества, для постановки диагноза ТКЛК проводится биопсия патологических участков
кожи с последующим гистоморфологическим, иммуногистохимическим и
молекулярно-генетическим анализом (трансформация гена TCR). Важным
диагностическим маркером при синдрома Сезари (разновидность ТКЛК) является
обнаружение злокачественных клеток методом проточной цитометрии [21].

Рисунок 24. Ангиоиммунобластная Т-клеточная лимфома с полиморфной сыпью: (а) узелковая сыпь; (b) пятнисто-папулезная сыпь; (c) пурпура; (d) везикулярные высыпания; (е) крапивница [22]
5. Казуистически редкие заболевания
|
Заболевание |
Возраст дебюта |
Специфическая диагностика |
|---|---|---|
|
Анафилаксия, вызванная физической нагрузкой |
Неизвестен |
Отсутствует |
|
Синдром Уэллса (эозинофильный целлюлит Уэллса / гранулематозный дерматит с эозинофилией) |
Неизвестен |
Биопсия пораженных участков кожи |
|
Синдром Глейха (эпизодический ангиоотек с эозинофилией) |
Неизвестен |
Отсутствует |
5.1. Анафилаксия, вызванная физической нагрузкой
Анафилаксия, вызванная физической нагрузкой, - заболевание, при котором анафилаксия возникает после физической активности. Клинические признаки могут включать зуд, крапивницу, приливы, хрипы и желудочно-кишечные расстройства, включая тошноту, спазмы в животе и диарею. Если физическая активность продолжается, может возникнуть ангиоотек, отек гортани, гипотензия и, в конечном итоге, сердечно-сосудистый коллапс. Иногда эти эпизоды бывают связаны с приемом пищи (определенного продукта, к которому пациент сенсибилизирован); лекарственных средств (например, аспирина, других нестероидных противовоспалительных препаратов) или совпадают с периодом высокой концентрации пыльцы в воздухе. Пищевая анафилаксия, вызванная физической нагрузкой (Food-dependent, exercise-induced anaphylaxis, FD-EIAn или FDEIA), чаще всего связана с IgE-опосредованной аллергией на пищу, при этом анафилаксия возникает только в том случае, если за примемом пищи следует физическая нагрузка. Прекращение физической активности обычно приводит к немедленному улучшению симптомов. Распространенность этой разновидности анафилаксии невелика (менее 0,1 % среди всех причин анафилаксии) и ее случаи описаны в основном в Японии.
5.2. Синдром Уэллса (эозинофильный целлюлит Уэллса / гранулематозный дерматит с эозинофилией)
Относится к редким заболеваниям, в мире зарегистрировано около 80 случаев. Обычно эозинофильный целлюлит Уэллса (ЭЦУ) поражает взрослых пациентов, но известны также случаи этого заболевания у детей. Этиология ЭЦУ на сегодняшний день до конца не известна. К провоцирующим факторам относятся укусы членистоногих, кожная паразитарная инвазия, миелопролиферативные заболевания, атопический дерматит, гиперэозинофильный синдром, грибковые инфекции, гиперчувствительная реакция на медикаменты и металлы, включая металлические импланты, синдром Черджа-Строса. Имеются данные о связи ЭЦУ с вирусными инфекциями. Предполагается, что заболевание обусловлено активизацией Т-хелперов второго типа и макрофагов. При этом наблюдается повышенная экспрессия альфа-цепей интерлейкина-2 (CD25) на эозинофилах, а также повышенная продукция ИЛ-5.
Высыпания при ЭЦУ могут быть локализованы на любом участке кожного покрова, могут быть как единичными, так и множественными. В большинстве случаев пациенты с синдромом Уэллса предъявляют жалобы на зуд и жжение, которые возникают на фоне покраснения и отека. В более редких случаях заболевание начинается сразу с появления папулезных и узелковых высыпаний. Обычно появляются участки воспаления соединительной ткани со слабым или умеренно выраженным зудом. Клиническая картина также может быть представлена округлыми бляшками, везикулами, волдырями и крапивницей. Синдром Уэллса в редких случаях может сопровождаться различными неспецифическими симптомами, такими как лихорадка, боль в суставах и общее недомогание.
Затруднение постановки диагноза связано с характерной эволюцией элементов в течение времени: изменение окраски с ярко-красного до фиолетово-красного цвета, который затем приобретает синевато-серый или зеленовато-серый оттенок. Очаги в течение нескольких недель или месяцев могут разрешаться самостоятельно без образования рубцов. Поражения чаще возникают на конечностях, реже поражается туловище, крайне редко — лицо и шея.
Диагноз ЭЦУ устанавливается на основании данных гистологического исследования. В дерме между пучками коллагена обнаруживается инфильтрат из гистиоцитов, эозинофилов и эозинофильных гранул, которые образуют классическую картину, напоминающую языки пламени. В начальной фазе заболевания плотный инфильтрат дегранулированных эозинофилов обычно локализуется в эпидермисе и дерме, но он также может быть обнаружен в подкожно-жировой клетчатке и подлежащих мышцах. Может быть выявлено образование пузырьков. Буллезные поражения могут содержать эозинофилы и в большинстве случаев являются субэпидермальными. Несмотря на то что эозинофилия, гистиоцитарный инфильтрат и «языки пламени» являются характерными признаками ЭЦУ при гистологическом исследовании, они также могут быть обнаружены при ряде других заболеваний, таких как буллезный пемфигоид, экзема, грибковая инфекция, везикулярный дерматит, чесотка и укусы насекомых [23].

Рисунок 25. Синдром Уэллса. (А) Эритематозная инфильтрированная бляшка на коже живота. (Б) Эритема с четкими границами в подмышечных впадинах и под молочными железами.
5.3. Синдром Глейха (эпизодический ангиоотек с эозинофилией)
Редкое заболевание, при котором рецидивирующий
ангиоотек сочетаются с эозинофилией крови и тканей, крапивницей, лихорадкой,
лейкоцитозом, антиэндотелиальными антителами. Всего описано около 100 случаев
заболевания в мире. Этиология неизветсна. Исследователи обращают внимание на
циклическое повышение уровня IL-5 при данной патологии.

Рисунок 26. Синдром Глейха.
Приложение 1. Алгоритм дифференциальной диагностики заболеваний, сопровождающихся наличием волдырей и/или ангиоотеков [1]

1 – Наряду с ингибиторами АПФ, антагонисты рецепторов ангиотензина II также могут вызывать ангиоотеки, хотя и реже, чем иАПФ
2 – Следует тщательно собрать семейный анамнез, уточнить возраст дебюта заболевания
3 – Определить уровень маркеров воспаления (СРБ, СОЭ), нейтрофильные инфильтраты при биопсии кожи, провести поиск мутаций генов на предмет врожденных периодических синдромов, сопровождающихся периодической лихорадкой (CAPS), если имеются веские подозрения
4 – Следует уточнить, как долго сохраняется отдельный элемент крапивницы
5 – Определить уровень С4, С1-ингибиторов и их функцию, дополнительно – тесты на антитела к C1q и C1- ингибитору при подозрении на ПАО; провести поиск мутаций, если вышеперечисленные тесты в пределах нормы, но клиническая картина у пациента соответствует НАО.
6 – Если через 6 мес после отмены иАПФ не наступила ремиссия – исследуйте C1-ингибитор
7 – Имеются ли в биоптате пораженного участка кожи повреждение мелких сосудов сосочкового и ретикулярного слоев дермы и/или фибриноидные отложения периваскулярной и интерстициальной локализации, позволяющие предполагать уртикарный васкулит?
8 – Следует уточнить, появляются ли уртикарии при физическом воздействии (тепло, холод, вибрация, давление, инсоляция и т.д.)
9 – Рассмотреть проведение провокационного тестирования у пациента с предположительной индуцированной крапивницей
10 – Приобретенные аутовоспалительные синдромы, вкл. Синдром Шнитцлера, системный ювенильный идиопатический артрит, врожденные криопирин-ассоциированные синдромы (CAPS): семейный холодовой аутовоспалительный синдром (FCAS), cиндром Макла−Уэлса, мультисистемное воспалительное заболевание неонатального возраста (NOMID), гораздо реже– гипер-IgD – синдром, периодический синдром, ассоциированный с мутацией гена-рецептора ФНО (TRAPS)
11 – Иногда возникновение рецидивирующего ангиоотека не связано ни с тучными клетками,ни с брадикинином, патогенетические механизмы остаются неизвестными, что классифицируется как «идиопатический ангиоотек».
1) Крапивница. Клинические рекомендации МЗ РФ. 2023 г.
2) Zuberbier T et al. The international EAACI/GA²LEN/EuroGuiDerm/APAAACI guideline for the definition, classification, diagnosis, and management of urticaria. Allergy. 2022 Mar;77(3):734-766. doi: 10.1111/all.15090
3) Микрюкова Н.В., Калинина Н.М. Синдром активации тучных клеток: новое мировоззрение. Медицинская иммунология. 2023;25(6):1289-1298. https://doi.org/10.15789/1563-0625-MCA-2662
4) Наследственный ангиоотёк. Клинические рекомендации МЗ РФ. 2020 г.
5) Manning ME. Recognition and Management of Hereditary Angioedema: Best Practices for Dermatologists. Dermatol Ther (Heidelb). 2021 Oct;11(5):1829-1838. doi: 10.1007/s13555-021-00593-x
6) Trevisan G, Bonin S, Ruscio M. A Practical Approach to the Diagnosis of Lyme Borreliosis: From Clinical Heterogeneity to Laboratory Methods. Front Med (Lausanne). 2020 Jul 23;7:265. doi: 10.3389/fmed.2020.00265
7) Раводин Р.А., Ровный В.Б., Ермолаева Ю.С. Вирусные пятнистые экзантемы у детей. Журнал инфектологии. 2021;13(3):19-29. https://doi.org/10.22625/2072-6732-2021-13-3-19-29
8) Криопирин-ассоциированные периодические синдромы (Другие уточненные нарушения с вовлечением иммунного механизма, не классифицированные в других рубриках). Клинические рекомендации МЗ РФ, 2023 г.
9) А. Л. Козлова, О. В. Барабанова, М. П. Калинина, А. Ю. Щербина. Аутовоспалительные синдромы в педиатрии (обзор литературы и собственные клинические наблюдения). Педиатрия Онкогематология № 10 (111) / 2015
10) Davis MDP, van der Hilst JCH. Mimickers of Urticaria: Urticarial Vasculitis and Autoinflammatory Diseases. J Allergy Clin Immunol Pract. 2018 Jul-Aug;6(4):1162-1170. doi: 10.1016/j.jaip.2018.05.006
11) Дубко МФ, Суспицын ЕН, Соколенко АП и соавт. NLRP12-ассоциированный периодический синдром: описание собственного наблюдения и анализ данных литературы. Современная ревматология. 2017;11(2):41-46. https://doi.org/10.14412/1996-7012-2017-2-41-46
12) Прошутинская Д.В., Маковецкая О.С. Клинические особенности мастоцитоза у пациентов детского возраста // Вестник дерматологии и венерологии. - 2017. - Т. 93. - №1. - C. 12-20. doi: 10.25208/0042-4609-2017-93-1-12-20
13) Эритема многоморфная. Клинические рекомендации. 2020 г.
14) Akel M, Barroca C, Blanca A, Huq SO, Ratra D, Shah S, Hernandez Borges S. Chronic Dermatographic Urticaria Secondary to Systemic Lupus Erythematosus. Cureus. 2024 Jun 25;16(6):e63109. doi: 10.7759/cureus.63109
15) Альбанова В.И., Петрова С.Ю. Катамениальные дерматозы. Клиническая дерматология и венерология. 2023;22(1):84‑91. https://doi.org/10.17116/klinderma20232201184
16) Антонова О.В., Трофимов П.Н., Белоусова И.Э., Самцов А.В. Ретикулярный эритематозный муциноз // Вестник дерматологии и венерологии. - 2014. - Т. 90. - №5. - C. 96-99. doi: 10.25208/0042-4609-2014-90-5-96-99
17) Адаскевич В.П., Драгун Г.В., Сохар С.А., Шибаева Н.Н. Синдром Свита. Клиническая дерматология и венерология. 2013;11(3):54‑59.
18) Lipsker D, Veran Y, Grunenberger F et al. The Schnitzler syndrome. Four new cases and review of the literature. Medicine (Baltimore). 2001 Jan;80(1):37-44. doi: 10.1097/00005792-200101000-00004
19) Новиков П.И., Колхир П.В., Муравьева Е.А. и соавт. Хроническая крапивница с моноклональной секрецией иммуноглобулина M (синдром Шницлер): описание двух клинических случаев. Фарматека, №15, 2013 г.
20) Schmidt E, della Torre R, Borradori L. Clinical features and practical diagnosis of bullous pemphigoid. Dermatol Clin. 2011 Jul;29(3):427-38, viii-ix. doi: 10.1016/j.det.2011.03.010
21) Демина О.М., Акилов О.Е., Румянцев А.Г. Т-клеточные лимфомы кожи: современные данные патогенеза, клиники и терапии. Онкогематология. 2018;13(3):25-38. https://doi.org/10.17650/1818-8346-2018-13-3-25-38
22) Rambhia SH, Rambhia KD, Pandey VR. A Rare Case of Angioimmunoblastic T-Cell Lymphoma with Pleomorphic Cutaneous Manifestations. Indian J Postgrad Dermatol. 2024;2:110-3. doi: 10.25259/IJPGD_94_2023
23) Халиулин Ю.Г., Павлов К.А., Chan M.P., Дзыбова Э.М., Василевская Е.А. Эозинофильный целлюлит Уэллса: особенности диагностики. Клиническая дерматология и венерология. 2017;16(1):24‑29 https://doi.org/10.17116/klinderma201716124-28
24) Fok JS, Katelaris CH. Urticaria and mimickers of urticaria. Front Allergy. 2023 Sep 28;4:1274031. doi: 10.3389/falgy.2023.1274031